USDTÊý×ÖÇ®°ü¡¤(Öйú¹Ù·½)-USDTÇ®°üÔÆÐÅÏ¢ÊÖÒÕÓÐÏÞ¹«Ë¾£¨ÒÔϼò³Æ“Íâ·þÔÆ”£©Ð¯ÊÖÈËÁ¦×ÊÔ´ÖÇÏí»á£¨HREC£©ÍŽáÐû²¼¡¶Êý×Ö»¯ÖúÁ¦ÆóÒµÈËЧÌáÉý¡·±¨¸æ£¬£¬£¬£¬£¬£¬£¬£¬Í¨¹ýÀúʱ3¸ö¶àÔ¶Ô200Óà¼Ò¸÷ÐÐÒµ´óÖÐСÐÍÆóÒµµÄ¶¨Á¿µ÷ÑÐÒÔ¼°¶¨ÐÔÆÊÎö£¬£¬£¬£¬£¬£¬£¬£¬´ÓÈËÁ¦×ÊÔ´µÄÊӽdzö·¢£¬£¬£¬£¬£¬£¬£¬£¬ÅäºÏ̽ÌÖÈËЧµÄ¿´·¨ÓëÌáÉý·½·¨£¬£¬£¬£¬£¬£¬£¬£¬ÊÔͼ×ÊÖúHRÊáÀí³öÒ»ÌõÇåÎúµÄÈËЧÖÎÀíÂöÂ磬£¬£¬£¬£¬£¬£¬£¬´Ó¶ø¸üºÃµØÎªÆóҵЧÀÍ£¬£¬£¬£¬£¬£¬£¬£¬ÊµÏÖÈËÁ¦×ÊÔ´µÄ¼ÛÖµ¡£¡£¡£¡£¡£

¡¶Êý×Ö»¯ÖúÁ¦ÆóÒµÈËЧÌáÉý¡·Ñо¿±¨¸æÍ¨¹ý7´ó¸Åº¦·¢Ã÷£¬£¬£¬£¬£¬£¬£¬£¬Ê¹ÈËЧµÄ¿´·¨¼°Ö¸±êÉ趨¸üÃ÷Îú£»£»£»£»£»£»£»£»Í¬Ê±£¬£¬£¬£¬£¬£¬£¬£¬ÍŽáÊý¼Ò×ÅÃûÆóÒµµÄʵ¼ù·ÖÏí£¬£¬£¬£¬£¬£¬£¬£¬¸ø³öÈËÁ¦×ÊÔ´²¿·ÖÔõÑùפ×ãÓªÒµ£¬£¬£¬£¬£¬£¬£¬£¬½èÖúÊý×Ö»¯¹¤¾ßÌáÉýÈËЧµÄʵ²ÙÖ¸ÄÏ£»£»£»£»£»£»£»£»²¢ÇÒ¶ÔÈËЧÕï¶Ï¼°Ð§¹ûÆÀ¹À¸øÓèÒ»¶¨µÄ²Î¿¼ÓëȨºâ¡£¡£¡£¡£¡£
Ŀ¼

Ñо¿Åä¾°
ƾ֤¡¶ÖлªÈËÃñ¹²ºÍ¹ú2022Äê¹úÃñ¾¼ÃºÍÉç»áÉú³¤Í³¼Æ¹«±¨¡·ÏÔʾ£¬£¬£¬£¬£¬£¬£¬£¬ÕûÄ꺣ÄÚÉú²ú×ÜÖµ±ÈÉÏÄêÔöÌí3.0%£¬£¬£¬£¬£¬£¬£¬£¬±ÈÕÕ2021Ä꣬£¬£¬£¬£¬£¬£¬£¬ÕâÒ»ÔöËÙÏÔ×ÅÓÐËù·Å»º¡£¡£¡£¡£¡£Ò»·½Ã棬£¬£¬£¬£¬£¬£¬£¬ÒßÇéÈýÄêÒÔÀ´£¬£¬£¬£¬£¬£¬£¬£¬ÖйúÕûÌå¾¼ÃÃæÁÙ×ÅÒ»¶¨µÄÌôÕ½£»£»£»£»£»£»£»£»ÁíÒ»·½Ã棬£¬£¬£¬£¬£¬£¬£¬ÖеÈÊÕÈëÏÝÚå¡¢¹¤ÒµÉý¼¶¡¢ÖÐÃÀ¹ú¼Ê¹ØÏµµÈÎÊÌâÒ²¸ø¾¼ÃµÄÉú³¤´øÀ´Á˶àÖØÑ¹Á¦¡£¡£¡£¡£¡£

ͼƬȪԴ£º¡¶ÖлªÈËÃñ¹²ºÍ¹ú2022Äê¹úÃñ¾¼ÃºÍÉç»áÉú³¤Í³¼Æ¹«±¨¡·
ÎÒ¹ú2023Äê3ÔÂ5ÈÕÐû²¼µÄ¡¶2023Õþ¸®ÊÂÇ鱨¸æ¡·Ö¸³ö£ºÒÑÍùÒ»Ä꣬£¬£¬£¬£¬£¬£¬£¬ÎÒ¹ú¾¼ÃÉú³¤Óöµ½ÁËÒßÇéµÈº£ÄÚÍâ¶àÖØ³¬Ô¤ÆÚÒòËØ¹¥»÷¡£¡£¡£¡£¡£Õë¶ÔÆóÒµÉú²úı»®ÄÑÌâ¼Ó¾ç¡¢ÓÐÓÃÐèÇóȱ·¦µÄÍ»³öì¶Ü¡¢¾ÍҵѹÁ¦Í¹ÏÔµÈÎÊÌ⣬£¬£¬£¬£¬£¬£¬£¬Õþ¸®¾ù½ÓÄÉÁËһϵÁÐÇ¿ÓÐÁ¦µÄ²½·¥ÓèÒÔç£À§£¬£¬£¬£¬£¬£¬£¬£¬²¢Ìá³ö2023Ä꺣ÄÚÉú²ú×ÜÖµÔöÌí5%×óÓÒµÄÔ¤ÆÚÄ¿µÄ¡£¡£¡£¡£¡£
2023Äê´º½Úʺ󣬣¬£¬£¬£¬£¬£¬£¬Öйú¾¼ÃÕûÌå×îÏȽøÈë“»Ö¸´ÆÚ”£¬£¬£¬£¬£¬£¬£¬£¬µÚÒ»¼¾¶È¶àÏî¾¼ÃÊý¾ÝÓëÖ¸±ê¾ù·ºÆð»ØÉýÇ÷ÊÆ£¬£¬£¬£¬£¬£¬£¬£¬ÕâÒ²ÌåÏÖÁËÖйú¾¼ÃµÄÈÍÐÔ¡£¡£¡£¡£¡£µ«ÔÚ³ö¿ÚÉÌÒµ¡¢ÄÚÐèÀ¶¯¡¢¹ú¼Ê½ðÈÚÓëÕþÖÎΣº¦·½Ã棬£¬£¬£¬£¬£¬£¬£¬ÎÒÃÇÈÔÃæÁÙ×ÅÖØ´óµÄÌôÕ½¡£¡£¡£¡£¡£
ÄÇôÆóÒµ×÷ΪÊг¡¾¼ÃµÄÖ÷ÌåÖ®Ò»£¬£¬£¬£¬£¬£¬£¬£¬ÔõÑù²Å»ªÔÚÕâÒ»¾¼ÃÊ±ÊÆÏ£¬£¬£¬£¬£¬£¬£¬£¬´òºÃ“ϰ볡”µÄ½ÇÖ𣿣¿£¿£¿£¿£¿£¿ÖйúÆóÒµ¶àÄêÀ´ÔÚº£ÄÚ¾¼Ã¸ßËÙÉú³¤µÄÅä¾°Ï£¬£¬£¬£¬£¬£¬£¬£¬»ñµÃÁË¿ìËÙµÄÉú³¤ÓëÀ©ÕÅ¡£¡£¡£¡£¡£¶øÔÚÕâÑùµÄ¿ìËÙÉú³¤ÖУ¬£¬£¬£¬£¬£¬£¬£¬ÎÞÐòÀ©ÕÅ¡¢´Ö·Åʽı»®µÈÎÊÌâÒ²ÈÕÒæÍ¹ÏÔ¡£¡£¡£¡£¡£Ëæ×ÅÍⲿ¾¼ÃÇéÐÎÔöËٵķŻººÍÇ÷ÓÚÎȽ¡£¡£¡£¡£¡£¬£¬£¬£¬£¬£¬£¬£¬ÆóÒµµÄı»®ÖÎÀíÄ£Ê½Ò²ÊÆ±ØÐèÒªÏìÓ¦×÷³öµ÷½âÓë¸Ä±ä£¬£¬£¬£¬£¬£¬£¬£¬¸üΪϸÄå¡¢¿ÆÑ§¡¢ÀíÐÔµÄÖÎÀíÊÇÄ¿½ñÊг¡¸üΪÐèÒªµÄ£¬£¬£¬£¬£¬£¬£¬£¬ÕýËùν“¸ßÖþǽ£¬£¬£¬£¬£¬£¬£¬£¬¹ã»ýÁ¸£¬£¬£¬£¬£¬£¬£¬£¬»º³ÆÍõ”¡£¡£¡£¡£¡£
¶øÔ±ÊÂÇéΪÆóÒµµÄÖ÷Òª“×ʲú”£¬£¬£¬£¬£¬£¬£¬£¬ÔõÑù½«Æä¸üÓÐÓᢿÆÑ§¡¢ºÏÀíµØÓèÒÔʹÓ㬣¬£¬£¬£¬£¬£¬£¬ÎªÆóÒµÌṩ¸ü¶àµÄ¼ÛÖµ£¬£¬£¬£¬£¬£¬£¬£¬¼´“ÈËЧ”µÄÌáÉý£¬£¬£¬£¬£¬£¬£¬£¬¼´ÊÇÔÚϸÄ廯ÖÎÀíģʽ֮Ï£¬£¬£¬£¬£¬£¬£¬£¬Ã¿¼ÒÆóÒµ¶¼ÎÞ·¨ÈÆ¿ªµÄÎÊÌâ¡£¡£¡£¡£¡£
ËäÈ»ÈËЧÌáÉýÊÇÒ»¸öÐèÒªÔÚÆóÒµÕûÌå²ãÃæÓèÒÔ¹Ø×¢µÄ»°Ì⣬£¬£¬£¬£¬£¬£¬£¬µ«½éÓÚ±¾Ñо¿µÄ¶ÁÕßȺÌå»ù±¾ÒÔÈËÁ¦×ÊÔ´´ÓÒµÕßΪÖ÷£¬£¬£¬£¬£¬£¬£¬£¬±¾´Îµ÷ÑÐÎÒÃÇ´ÓÈËÁ¦×ÊÔ´ÖÎÀíµÄÊӽdzö·¢£¬£¬£¬£¬£¬£¬£¬£¬Ì½ÌÖÈËЧµÄ¿´·¨ÓëÌáÉý·½·¨£¬£¬£¬£¬£¬£¬£¬£¬ÊÔͼ×ÊÖúHRÊáÀí³öÒ»ÌõÇåÎúµÄÈËЧÖÎÀíÂöÂ磬£¬£¬£¬£¬£¬£¬£¬´Ó¶ø¸üºÃµØÎªÆóҵЧÀÍ£¬£¬£¬£¬£¬£¬£¬£¬ÊµÏÖÈËÁ¦×ÊÔ´µÄÔöÖµ¡£¡£¡£¡£¡£
Ñо¿¿ò¼Ü

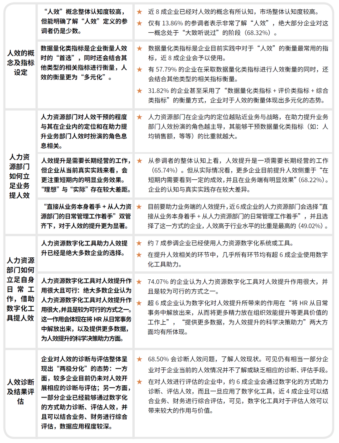
Ö÷Òª·¢Ã÷

ÆóÒµ°¸Àý
°ÂÍÐÁ¢·òÖйú£º´ÓÏòµ¼Õß×ÅÊÖ£¬£¬£¬£¬£¬£¬£¬£¬ÌáÉý×éÖ¯ÈËЧ
°ÙÈÚÔÆ´´£ºÈËЧµÄÈÏÖªÓëÌáÉý
»ÔÈðÖÆÒ©£º°´ÆÚ¸´Å̼¨Ð§Ä¿µÄ£¬£¬£¬£¬£¬£¬£¬£¬ºã¾ÃÌáÉýÈËЧָ±ê
»ôÄáΤ¶û£ºÊý×Ö»¯ÔõÑùÖúÁ¦ÈËЧÌáÉý
ϲÁÙÃÅ£º²½²½ÎªÓª£¬£¬£¬£¬£¬£¬£¬£¬Ò»Á¬ÌáÉýÆóÒµÈËЧ
Öܴ󸣣ºÊÇ·ÇÆÚÊÖ¶ÎÍŽᣬ£¬£¬£¬£¬£¬£¬£¬È«·½Î»ÌáÉýÆóÒµÈËЧ
Ïà¹ØÁ´½Ó
USDTÊý×ÖÇ®°ü¡¤(Öйú¹Ù·½)-USDTÇ®°üÔÆÐÅÏ¢ÊÖÒÕÓÐÏÞ¹«Ë¾ÊÇUSDTÊý×ÖÇ®°ü¡¤(Öйú¹Ù·½)-USDTÇ®°ü£¨¼¯ÍÅ£©ÓÐÏÞ¹«Ë¾ÆìÏ´ÓÊÂÈí¼þºÍÐÅÏ¢ÊÖÒÕЧÀ͵ĿƼ¼ÐÍÆóÒµ£¬£¬£¬£¬£¬£¬£¬£¬×ÔÖ÷Ñз¢µÄUSDTÊý×ÖÇ®°ü¡¤(Öйú¹Ù·½)-USDTÇ®°üÔÆÆ½Ì¨ÊÇÁ¢Ò컥ÁªÍøÈËÁ¦×ÊԴЧÀÍÆ½Ì¨£¬£¬£¬£¬£¬£¬£¬£¬ÔËÓÃÔÆÅÌËã¡¢´óÊý¾Ý¡¢È˹¤ÖÇÄܵȿƼ¼ÊֶΣ¬£¬£¬£¬£¬£¬£¬£¬Í¨¹ýWeb¶Ë¡¢Î¢ÐŶˡ¢Ð¡³ÌÐò¶Ë¡¢APP¶ËÔÚÄÚ¶àÖÖЧÀͶ˿ڴóÊý¾ÝÒâ»á£¬£¬£¬£¬£¬£¬£¬£¬ÅþÁ¬ÆðÁ˽ü5Íò¼ÒÆóÒµºÍ½ü300ÍòÃû¹ÍÔ±£¬£¬£¬£¬£¬£¬£¬£¬Öª×ã²î±ð³¡¾°¡¢²î±ð½ÇÉ«µÄʹÓÃÐèÇ󣬣¬£¬£¬£¬£¬£¬£¬ÎªÈËÁ¦×ÊÔ´ÖÎÀíÕßÌṩרҵЧÀÍ£¬£¬£¬£¬£¬£¬£¬£¬ÎªÆóÒµ´´Á¢¼ÛÖµ¡£¡£¡£¡£¡£














»ñÈ¡¶¨Öƽâ¾ö¼Æ»®
